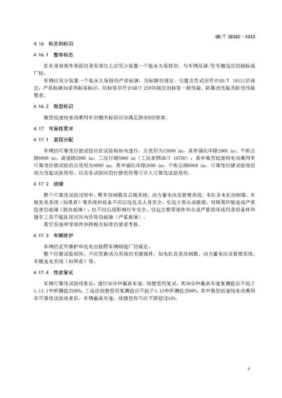
中国经济网北京6月18日讯 昨日,工信部对新版国标《纯电动乘用车技术条件(征求意见稿)》公开征求意见,截止日期为2021年8月16日。本次《征求意见稿》中增加了微型低速纯电动乘用车的定义和标准,将其作为纯电动乘用车的一个子类进行管理,并规定该类车型座位数应不超过4座、长宽高不超过3500/1500/1700mm、整备质量不超过750kg;在动力方面要求最高车速小于70km/h、续航里程不小于100km、0km/h-30km/h加速时间不大于10s、通过4%坡度爬坡车速不小于20 km/h、通过12%坡度的爬坡车速不小于10 km/h;在电池能量密度方面则要求不低于70Wh/kg。

此外,针对微型低速纯电动乘用车的安全性,《征求意见稿》在制动测试、碰撞测试,蓄电池模拟碰撞测试等方面也给出了明确要求,有分析指出,本次《征求意见稿》将开创“微电”新品类,有效规范微型低速纯电动乘用车的产品质量,对微小型电动汽车行业健康发展起到积极作用,有利于从生产、销售和使用等环节将其全面纳入机动车管理体系,以达到保障公共安全的目的。
以下为《纯电动乘用车技术条件(征求意见稿)》全文:









(责任编辑:陈梦宇)


